根据第35届中国新闻奖参评作品报送通知,经向报社各部门单位征集、报社评委会评委投票推荐,报社领导研究建议,拟推荐以下作品参加第35届中国新闻奖评选。
按照公示时长不少于5个工作日的规定,自2025年4月25日起至4月30日结束,在中国青年网对拟推荐参评作品材料进行公示,欢迎监督、评议。公示期间,社会各界可通过电话或电子邮件等方式发表意见。
电话:010-64098020、010-64098167

























第35届中国新闻奖报送作品链接
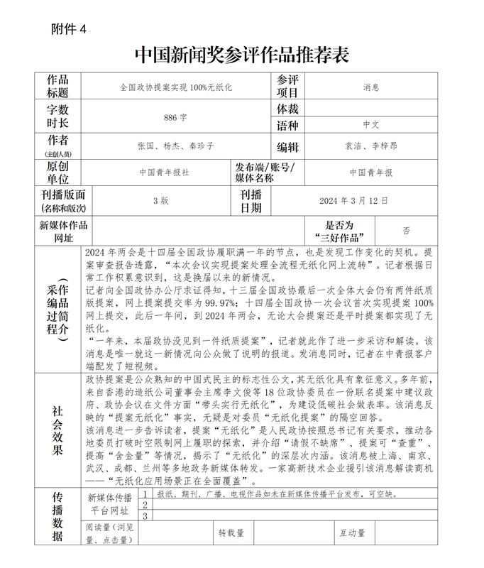
1.《全国政协提案实现100%无纸化》
作品链接:
https://zqb.cyol.com/html/2024-03/12/nw.D110000zgqnb_20240312_3-03.htm
2.《中式折扇被说成“日本军旗”?别让捕风捉影带偏节奏》
作品链接:
https://s.cyol.com/articles/2024-01/08/content_bmBv8wsv.html
3.《探寻文化中国的青春密码》
作品链接:
http://zqb.cyol.com/pc/content/202412/24/content_404627.html
4.新闻专题:《黄河一定会更美》
作品链接:
https://h5.cyol.com/special/yellowriver6/index.php
5.系列作品:《寻访“两弹一星”亲历者》
(1)《“该我们办的事儿我们办了,靠你们了!”》
作品链接:
https://zqb.cyol.com/html/2024-10/18/nw.D110000zgqnb_20241018_4-01.htm
(2)《“挂猪肉”的火车,成了原子弹专列》
作品链接:
https://zqb.cyol.com/html/2024-10/20/nw.D110000zgqnb_20241020_5-01.htm
(3)《那时,求生存的年轻人与国家一起拼命》
作品链接:
https://zqb.cyol.com/html/2024-10/22/nw.D110000zgqnb_20241022_5-01.htm
6.《寻亲》
作品链接:
https://s.cyol.com/articles/2024-09/30/content_VYQJ7qUl.html?gid=28Dga1xp
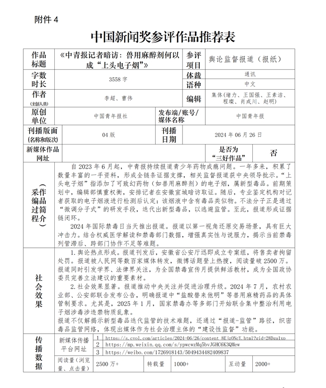
7.《中青报记者暗访:兽用麻醉剂何以成“上头电子烟”》
作品链接:
https://zqb.cyol.com/html/2024-06/26/nw.D110000zgqnb_20240626_1-04.htm
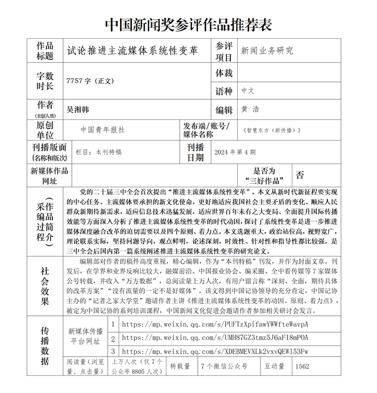
8.《试论推进主流媒体系统性变革》
作品链接: