首页|新闻|图片|评论|财经|共青团|大思政|青年电视|青年之声|法治|教育|中青校园|励志|文化|军事|体育|地方|娱乐|ENGLISH
首页>>新闻 > 即时新闻 >>  正文

陕西西安新增161例确诊病例活动轨迹公布

发稿时间:2022-01-01 04:11:00 来源:央视新闻客户端 中国青年网

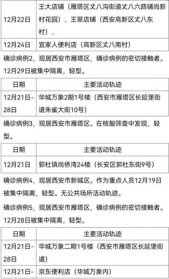
  2022年1月1日,西安市公布2021年12月30日0到24时新增161例确诊病例的活动轨迹:

 

 

 

 

 

 

 

 

 

 

 

 

 

 

 

 

 

 

 

 

 

 

 

 

 

 

 

 

 

 

 

 

 

 

 

 

 

 

 

 

 

 

  (未公布活动轨迹的新增确诊病例,属于流调研判后,在可能传染期内无公共场所活动轨迹,或近期该病例已纳入管控隔离,与普通市民无轨迹交叉可能。)

  请市民朋友主动比对,一旦发现自己或家人与确诊病例有活动轨迹交集,要第一时间主动向所在社区(村委)和单位(或所住宾馆)报告,配合做好集中隔离、核酸检测等健康管理措施,继续加强自我防护。

  (总台记者 杨永青)

责任编辑:杨逸凡
 
热门排行
热 图