根据第35届中国新闻奖融合报道、应用创新和新媒体新闻专栏作品专项初评工作通知的有关要求,经向报社各部门单位征集、报社评委会研究推荐,报社领导同意,拟推荐以下作品参加专项初评。
按照公示时长不少于5个工作日的规定,自2025年4月7日起至4月11日结束,在中国青年网对拟推荐参评作品材料进行公示,欢迎监督、评议。公示期间,社会各界可通过电话或电子邮件等方式发表意见。
电话:010-64098340,010-64098167
电子邮件:bangongshi8167@126.com


1.二维码

2.音视频内容完整文字稿
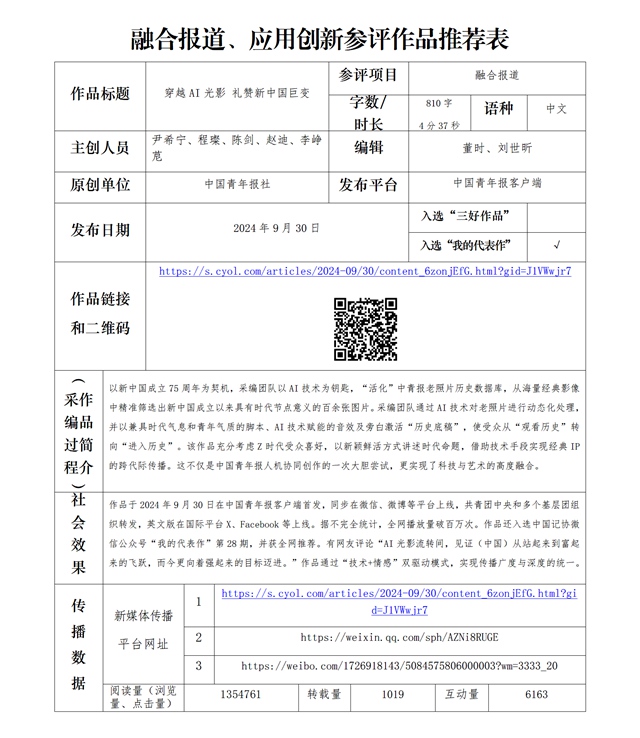
图知道|穿越AI光影 礼赞新中国巨变
历史,不是静止的,而是跃动的。让我们跟随AI穿越75年的光影瞬间,看新中国如何一步一个脚印,从站起来、富起来到强起来。
谨以此片,祝伟大的新中国生日快乐。
3.音视频内容文案
穿越AI光影 礼赞新中国巨变
1949年10月1日,中华人民共和国宣告成立。在世界东方,这个新生的社会主义国家踏上了自力更生、艰苦奋斗的征程。
新中国成立初期,粮食产量仅2000多亿斤,产业部门单一,主要工农产品供给严重短缺。当时,解决温饱问题是老百姓的头等大事。
翻山、越岭、跨江、过海,公路从城市修到乡村,从平原修到青藏高原,“中国速度”接连创造世界公路史上的奇迹。公路铺起来了,铁路、航道、飞机航线增加了,四通八达的交通网构成了国民经济主动脉。
开局难,那就迎难而上。面对薄弱的外贸基础,中国不断打开对外开放的大门;面对有限的科技研发条件,广大科技工作者隐姓埋名,追踪跟跑。
10年,20年,30年,步履不停,发展奇迹不断。党的十一届三中全会把党和国家工作中心转移到经济建设上来、实行改革开放,中国迈上了新的发展台阶。
设立经济特区,加入世贸组织,历史性地解决绝对贫困问题,在中华大地全面建成了小康社会……发展的曲线一路上扬,老百姓感知到了翻天覆地的变化。
今天的中国是什么模样?
2023年,中国稳居世界第二大经济体;制造业增加值连续14年位居世界第一;建成全球最大的高速铁路网、高速公路网和港口集群;建成全球规模最大、技术领先的5G网络;连续7年稳居全球货物贸易第一大国;全球百强科技创新集群数量跃居世界首位;建成世界上规模最大的社会保障体系……
如今的中国,历史性地解决绝对贫困问题,在中华大地全面建成了小康社会,“大国重器”不断上新,“大国工程”举世瞩目,中国的名字在世界舞台上越来越响亮。
2023年,我国高等教育毛入学率超过60%;全国建起3246个公共图书馆、6833个博物馆;107万个医疗卫生机构、459.3万个体育场地为民服务。生态环境保护事业和生态文明建设取得举世瞩目的历史成就,“美丽中国”写入社会主义现代化强国目标。
当时间走到2024年10月1日,新中国迎来了75周年华诞。这个屹立在世界东方的共和国走过了75年,仍然青春。在新的征程上,她还将朝着中华民族伟大复兴的中国梦迈进,以更坚毅的步伐,更稳健的脚步迈进。
4.作品首屏首页截图




“红旗渠精神”云上思政平台
发布时间:2024年5月4日22点31分
1.作品二维码:

2.三件代表作:
(1)红旗渠精神云展厅:
https://s.cyol.com/articles/2023-07/01/content_lbEdRBSL.html?gid=28Dga1xp

(2)“追·光”红旗渠精神大思政课|坚韧与奋斗就是青春的姿态
https://s.cyol.com/articles/2024-05/18/content_jpwp5BH2.html?gid=PDEOMd19

(3)红旗渠畔的青春誓言
https://s.cyol.com/articles/2024-05/03/content_gGQbEaSz.html?gid=28Dga1xp

3.作品首屏首页截图:


1.二维码

2.首屏首页截图


中国新闻奖融合报道、应用创新和新媒体新闻专栏
作品链接
1.穿越AI光影 礼赞新中国巨变
作品链接:
https://s.cyol.com/articles/2024-09/30/content_6zonjEfG.html?gid=J1VWwjr7
2.“红旗渠精神”云上思政平台
作品链接:
https://s.cyol.com/articles/2024-05/04/content_MboRwyhn.html?gid=28Dga1xp
3.“图知道”可视化专栏