首页|新闻|图片|评论|财经|共青团|大思政|青年电视|青年之声|法治|教育|中青校园|励志|文化|军事|体育|地方|娱乐|ENGLISH
首页>>新闻 > 体育 >>  正文

足协开重磅罚单,北京一国安球员被罚停赛7场+罚款7万

发稿时间:2023-09-27 17:24:00 来源:中新体坛 中国青年网

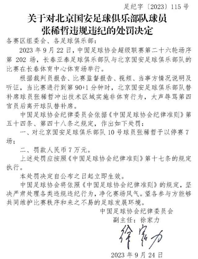
  中国足协网站27日发布公告称,对北京国安球员张稀哲停赛7场、罚款7万元。

  根据公告,在中超第26轮长春亚泰对阵北京国安比赛第90+1分钟,北京国安队替补席球员张稀哲冲出技术区域实施非体育行为,大声辱骂第四官员后离开球队替补席。

  中国足协对张稀哲予以停赛7场,罚款人民币7万元。

原标题:足协开重磅罚单,停赛7场+罚款7万
责任编辑:杨逸凡
 
热门排行
热 图