首页|新闻|图片|评论|财经|共青团|大思政|青年电视|青年之声|法治|教育|中青校园|励志|文化|军事|体育|地方|娱乐|ENGLISH
首页>>新闻 > 体育 >>  正文

足协公布对韦世豪处罚:停赛6场+罚款6万

发稿时间:2023-07-18 14:40:00 来源:中国足球协会 中国青年网

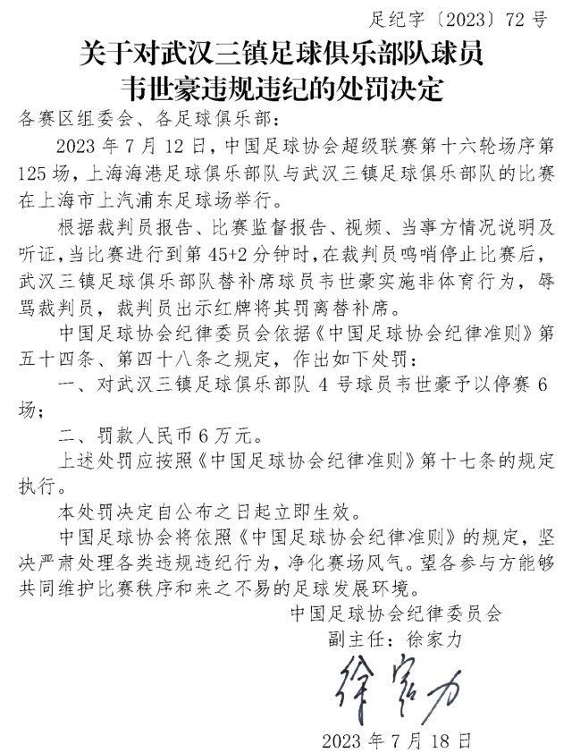
  关于对武汉三镇足球俱乐部队球员韦世豪违规违纪的处罚决定

  中国足协网站18日公布了对武汉三镇球员韦世豪的处罚决定。根据公告,7月12日上海海港足球俱乐部队与武汉三镇足球俱乐部队的比赛中,当比赛进行到第 45+2分钟时,在裁判员鸣哨停止比赛后,武汉三镇足球俱乐部队替补席球员韦世豪实施非体育行为,辱骂裁判员,裁判员出示红牌将其罚离替补席。中国足球协会纪律委员会依据《中国足球协会纪律准则》对其作出停赛6场、罚款6万的处罚。

原标题:足协公布对韦世豪处罚:停赛6场+罚款6万
责任编辑:杨逸凡
 
热门排行
热 图