据@人民日报体育确认,国家体育总局社体中心发布通知,拟于2022年下半年举办首届中国飞盘联赛。
赛事名称为2022-2023年中国飞盘联赛,时间拟于2022年8月至2023年2月在全国多地举行。



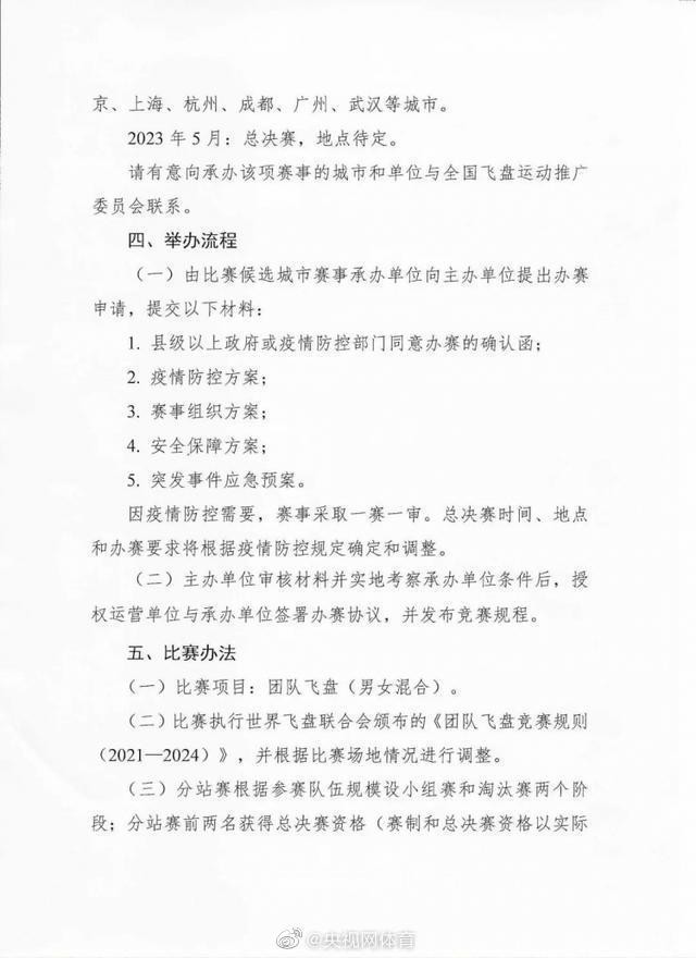
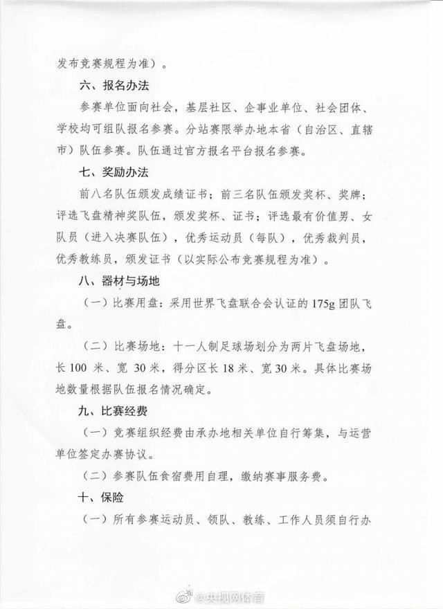
在本次通知中,一个值得关注的点是——飞盘比赛将于十一人制足球场进行,将场地切分为两块。
近期在网上,关于足球和飞盘争夺场地的讨论也愈演愈烈。
对于飞盘和足球的场地之争,国足门将王大雷就表示,“足球场没人踢,人家花钱租场地玩飞盘,爱玩什么玩什么,这你能管得了人家嘛。”
“人家花钱了消费了想干嘛干嘛,建了球场又没人踢球,还不让别人玩别的。老说些道貌岸然的,没品。”
北京市体育局局长赵文也在接受媒体采访时聊到过这个问题。
“青少年更需要滑板U型槽、飞盘场地等。所以在今后北京新建的体育场地设施建设上,我们也会更多考虑青少年个性体育需求,提供多元化的场地设施。”