极目新闻11月11日消息,据华商报大风新闻、红星新闻等多家媒体报道,近日,一份“甘肃省平凉市中级人民法院”的布告引发网络关注,内文称该市静宁县某小学校长张隆基强奸、当众猥亵多名学生,于11月7日被执行死刑。11月11日,静宁县政府办工作人员向极目新闻记者证实,该公告系平凉市中级人民法院所发。据当地有关部门透露,案发后已对被害学生开展帮扶、救助,该小学系村小,目前已撤并。

平凉中院布告(媒体报道截图)
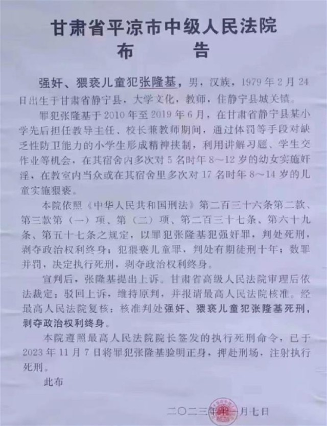
据平凉中院布告,张隆基,男,汉族,1979年2月24日出生于甘肃省静宁县,大学文化。2010年至2019年6月,其在静宁县某小学历任教导主任、校长兼教师期间,通过体罚等手段,对缺乏性防卫能力的小学生形成精神挟制,利用讲解习题、学生交作业等机会,在其宿舍内多次对5名时年8岁—12岁的幼女实施奸淫,在教室内当众或在其宿舍里,多次对17名时年8岁—14岁的儿童实施猥亵。
平凉中院依法判决张隆基犯强奸罪,判处死刑,剥夺政治权利终身;犯猥亵儿童罪,判处有期徒刑十年。数罪并罚,决定执行死刑,剥夺政治权利终身。
案件宣判后,张隆基曾提出上诉,被甘肃省高级人民法院驳回,维持死刑原判,并由最高人民法院核准。今年11月7日,平凉中院遵照最高人民法院院长签发的执行死刑命令,将张隆基验明正身,押赴刑场,注射执行死刑。
11日下午,静宁县政府办工作人员向极目新闻记者证实,该公告系平凉市中级人民法院所发,此前张贴在市中院门口,县里有关部门对该案参与不多,具体情况需咨询市中院。静宁县教育局有关人士对记者称,案发后当地相关部门已对被害学生开展了帮扶、救助等工作,但此案涉及未成年人,相关情况不便透露,关于案情建议咨询市中院。
该小学所在的镇政府有关人士告诉记者,案发前张隆基任教的小学是一个村小,后来因故撤并,“不知是否因此案撤并,2020年统计镇上的学校时就没有这个小学了。”
该小学所在村多位村民对记者称,那所小学20多年前在校学生有上百人,近些年学生和教师越来越少,几年前撤并后,村里的学生就到镇上或县城的小学就读。一位村民称,张隆基不是本村人,住在县城,之前他是那所学校的负责人,“认识他,但并不相熟,对他的个人情况不了解,毕竟家里没有孩子在这个学校上学了。知道他犯案,但后来的事就不清楚了。”
11日,记者多次拨打平凉市中级人民法院公开电话,无人接听。
据华商报此前报道,记者联系上了平凉市中级人民法院一名相关人员,他介绍说,前几天他们曾听说过有这么一个案子,当事人确系被注射执行死刑的,他们法院的公告一般是张贴在法院外面的。当地一位市民介绍说,前几天路过该法院门口时,确实看到过这样一份公告,“它是张贴在大门口的,但很快就撤掉了。”该法院另一名相关人士称,当天这份布告张贴在门口,张贴一天就撤了。