·由AI完成的作业最致命的问题在于,让学生逐渐失去了独立思考、批判质疑的精神。她观察到,一个很明显的变化是,过去在GPT刚诞生的时候,学生可能只是借助AI来润色,但现在脱离了AI,学生已经快失去了原创写作的能力。
·目前并没有有效的检测手段判断学生是否使用了AI,更多依赖于教师在教学过程中发现不当的使用,并给出相应的修改建议,“这也反向推动教师对AI的理解和使用。”
一篇7000字的结课报告,大三学生傅雪在AI的辅助下,仅用一周便完成了,比以往至少省去了一半的时间。ChatGPT向公众开放的两周年以来,拥抱AI工具已成为趋势, 不少研究人员、高校学生开始习惯用各类大模型来协助他们完成论文润色、编写分析数据代码和制图。
对于高校里的学生们来说,用AI协助完成论文,确实提高了论文生产的效率。然而对老师们来说,却头疼不已。不少高校教师告诉澎湃科技,在国内的高校中,本科生乃至研究生写作能力欠缺已经成为一种通病。有老师直言“AI让学生的作品失去了生命力,学生失去了对作品的原创能力。”
与此同时,国内多所高校也开始探索AI技术的应用边界。11月28日,复旦大学出台《复旦大学关于在本科毕业论文(设计)中使用AI工具的规定(试行)》(以下简称《规定》),其中对人工智能(AI)工具在本科毕业论文(设计)撰写过程中的使用情况进行了详细规范,这成为国内首个高校针对AI提出的“禁令”。其中明确提出“六个禁止”,严重违规者将取消学位申请资格、撤销学位。
AI到底如何在影响高校,高校又该如何拥抱AI?澎湃科技记者日前和多所高校的师生就此展开了对话。
大学生拼ChatGPT会员,“为科技付费”
对于就读于中国传媒大学理工科的傅雪来说,使用AI已经成为他和身边同学的日常。“AI确实能提高学习效率”,傅雪说,一篇7000字的期末报告,包括文字组织和示意图生成,用了GPT-4一周时间便能完成。每到考试周、期末季,他身边很多同学都会不同程度地借助AI完成作业,大家私下里也会互相拼GPT的会员,俗称“为科技付费”。
ChatGPT自2022年发布至今已经进行了多次升级, OpenAI发布的最新推理模型o1于今年9月推出,OpenAI表示它可以“通过复杂的任务进行推理,并解决科学、编码和数学中比以前的模型更困难的问题”。
人工智能技术不断进化的同时,傅雪说,他们也在努力追赶软件升级的速度,学习如何用AI最大程度上提效。比如,最近新出的ChatGPT 交互界面Canvas,在他看来更注重人机交互的思想交流,可以让用户在生成内容中给出局部调整思路,还可以互动,需要做数学题的时候可以用o1,“需要写文章时会用GPT-4来纠错,如果需要写数学或代码类作业会用o1多一些。”

ChatGPT 交互界面Canvas。
今年7月,德国图宾根大学Hertie脑健康人工智能研究所、图宾根人工智能中心的研究团队以及美国西北大学的研究者发布的一篇名为《通过多余词汇探究学术写作中ChatGPT的使用》(Delving into ChatGPT usage in academic writing through excess vocabulary)的论文称,在PubMed(全球生命科学和生物医学领域权威搜索引擎)子组中,中国和韩国等国家大约有15%的摘要是使用 ChatGPT生成的。
“文科生快失去了原创写作的能力”
理科生习惯用AI来编写代码、解数学题;对于文科生来说,AI入侵学生日常作业的痕迹更为明显。
浙江传媒学院新闻与传播学院副教授王翎子在学院开设的“人工智能+新闻”微专业的课堂上,发现学生们交给老师的原创作业,“充满了AI味,没有一点独立思考原创的痕迹。”她甚至能辨别出,学生们使用的是哪一家的大模型。“文心一言相当于文科生生成的内容,通义千问更像是理科生”。
因为是微专业,所以面向全校招生的人数并不多,15个学生左右采取小班化培养。让她惊奇的是,过往学生需要依靠采访、独立思考后交上来的原创作业,现在充斥着AI味。“没有一点人文关怀,写的文笔乍一看很优美,很流畅,但没什么观点,车轱辘话来回说,一看就是AI写的。”
王翎子认为,由AI完成的作业最致命的问题在于,让学生逐渐失去了独立思考、批判质疑的精神。她观察到,一个很明显的变化是,过去在GPT刚诞生的时候,学生可能只是借助AI来润色,但现在脱离了AI,学生已经快失去了原创写作的能力。
“不用AI,学生自己写的有错别字,还有病句;用了AI,没有生命力。”她说,技术的浪潮来了,老师们也无法改变,只能把学生的基本功打扎实。
即便是经常使用AI的理科生傅雪也向澎湃科技强调,他用AI更多的是作为辅助工具,用来规范论文语言和整理思路,具体的核心内容还是需要自己完成,因为“AI生成的科技味还是太重了!”
王翎子说,目前学院正在探索如何平衡AI技术的应用与学生创新能力的培养。在教学实践中,AI技术已逐步融入多个环节,比如教学生使用AI生成新闻海报、新媒体头图,以及用AI复原历史照片。
“通过AI技术教学,可以弥补传统教学方式存在的不足。”王翎子认为,技术变革的趋势阻挡不了,但核心技能学生的原创写作能力不能丢。
尚缺乏有效的工具检测AI使用率
尽管国内高校如复旦大学、中国传媒大学 、华东师范大学已出台针对AI使用的明确规定,到底什么行为能界定为规范使用AI,界限仍然相当模糊,也缺少有效的检测工具。
比如,华东师范大学在今年8月,联合北京师范大学新闻传播学院发布《生成式人工智能学生使用指南》,指南中最引人关注的一条规则是,使用生成式人工智能(AIGC)时应明确标注,且直接生成内容不超过全文的20%。

华东师范大学联合北京师范大学新闻传播学院发布《生成式人工智能学生使用指南》
天津科技大学明文规定,学校规定查重结果不得超过30%,AIGC检测结果显示的智能生成内容比例原则上不超过40%。
复旦大学在其出台的《规定》中提出了允许AI使用范围与原则,此外,在责任与署名方面,《规定》还指出,作者须对使用AI工具生成的内容负最终责任,AI工具不能被列为作者或共同作者。使用AI工具时,应确保最终作品的原创性和学术诚信,避免学术不端行为。
华东师范大学传播学院院长王峰告诉澎湃科技,之所以在《指南》中明确规定“直接生成内容不超过全文的20%”,是因为参考了学位论文重复率,学位论文的重复率是一个重要的考量因素,许多高校倾向于设定20%左右为相似度的警戒线。
不过王峰在采访中也提到,目前并没有有效的检测手段判断学生是否使用了AI,更多依赖于教师在教学过程中发现不当的使用,并给出相应的修改建议,“这也反向推动教师对AI的理解和使用。”
复旦大学新闻学院传播学系教授、博导邓建国在接受澎湃科技采访时认为,如何界定学生使用AI构成抄袭,以及学生使用前是否有必要事先声明,确实界限较为模糊,执行起来没有制度的保障也很难。
在邓建国看来,学生在用AI时也有一种内卷的心态。如果事先声明在作业中使用了AI,可能会担心老师会降低分数;而那些没有标注但确实使用了AI润色的学生,可能会获得更高的分数。
“在GPA(Grade Point Average,即平均成绩绩点)竞争激烈的背景下,这种内卷心态,可能会让学生如何规范使用AI变得很难实施下去。”邓建国说。
邓建国指出,现在AI检测技术目前还不够成熟,在技术层面无法准确判断学生是否使用了AI。现存的AI检测工具虽然能帮助识别,但这些工具还无法精确地判断AI生成内容。
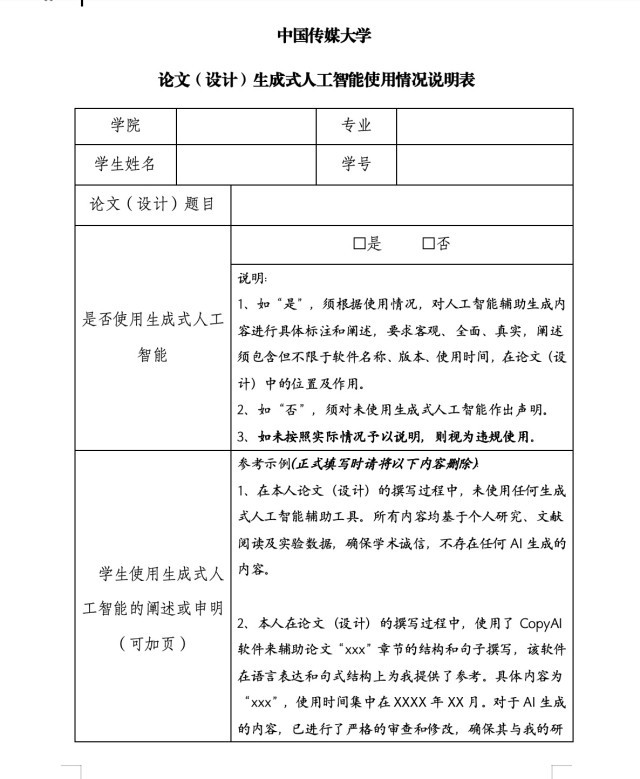
傅雪说,中国传媒大学为了防止学生过度使用AI来写论文,特地向在校学生们发了一份《中国传媒大学论文(设计)生成式人工智能使用情况说明表》。

《中国传媒大学论文(设计)生成式人工智能使用情况说明表》
这份说明表中写道,学生需要明确选择是否使用生成式。若未使用,需要对未使用生成式人工智能作出声明。如果没有按照实际情况进行说明,会被视为违规使用。但傅雪也表示,即便这样规定,但在实际操作中,仍处于灰色地带,“严格执行的话会上报教务作业记零分处理,但学校对学生的态度比较心软,很多时候也会给学生机会。”
AI进高校的未来:禁止还是共存?
如果说ChatGPT刚问世时,高校里的教育工作者对此还充满犹豫,但经过两年技术的发展,不少高校教师都意识到,完全“一刀切”禁止并不现实,科学的与AI共存或许会是未来教育的趋势。
在最近一期OpenAI论坛中,著名数学家、菲尔兹奖获得者陶哲轩也认为,“富有洞察力的学生会用AI辅助数学学习,不是直接要求它算出答案,而是要求解释。”
著名数学家、菲尔兹奖获得者陶哲轩也认为,“富有洞察力的学生会用AI辅助数学学习。”
“AI禁令本身就是无效的。”在王峰看来,目前国内一些高校加入赞同AI使用的行列,虽然力度不一样,但趋势非常明显。他认为,AI正在重新塑造教育,未来的学习模式将被重新定义。未来的大学,学生和教师将通过智能设备和平台与全球的知识库相连,实现无边界的学习。人工智能将成为学习过程中的得力助手,帮助他们更高效地获取知识,更深入地理解世界。
复旦大学教务处相关负责人在接受媒体采访时谈及《规定》出台的背景时也曾提到,“AI技术发展到今天,完全禁止学生使用AI显然不可能也没有必要。”大家的共识是:AI工具能够提升本科毕业论文的质量,但绝不能成为影响论文的关键创新点,更不能替代学生进行批判性思考,或直接充当“枪手”。
邓建国曾被某一大语言模型公司邀请,讨论如何将大语言模型嵌入到课堂教学中。“但我们想了半天,不知道该如何将模型嵌入到课堂里。”邓建国认为,对于AI,要警惕人工智能侵袭新闻学院的课堂,但又需要拥抱人工智能技术, 比如,通过不断地使用、了解AI,找到AI为我所用最好的方法。
学生什么样的能力不会被人工智能取代?多位受访的高校老师指出,学生的批判性思维和原创能力无法取代。王峰认为,好的创意不会被辜负。人工智能时代,最重要的是思维方式和创意。过去,优秀的学者被认为需要良好的记忆力,但现在,人工智能技术会完成大量重复性的工作,记忆力的重要性会逐渐降低,而创意会变得越来越重要。