正月初六
游客外出游玩的热情不减
多个景区发布
门票售罄、限流入园等公告
未购票未预约的朋友
请勿前往,以免跑空↓
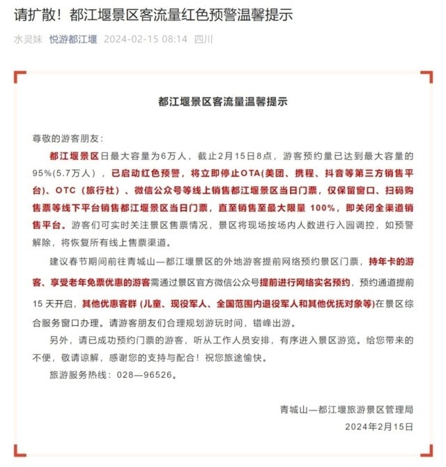
都江堰景区客流量红色预警
据青城山—都江堰旅游景区管理局消息,都江堰景区日最大容量为6万人,截至2月15日8点,游客预约量已达到最大容量的95%(5.7万人),已启动红色预警,将立即停止OTA(美团、携程、抖音等第三方销售平台)、OTC(旅行社)、微信公众号等线上销售都江堰景区当日门票,仅保留窗口、扫码购售票等线下平台销售都江堰景区当日门票,直至销售至最大限量100%,即关闭全渠道销售平台。游客们可实时关注景区售票情况,景区将现场按场内人数进行入园调控,如预警解除,将恢复所有线上售票渠道。

峨眉山景区明日观光车票售罄
据@峨眉山景区 消息,2月15日12:30,峨眉山景区2月16日(大年初七)发往雷洞坪车站(金顶)的观光车票已售罄。峨眉山景区门票有效时间为48小时,未购买2月16日(大年初七)发往雷洞坪车站(金顶)观光车票的游客,请您调整行程,2月16日(大年初七)不要前往零公里、金顶等高山区域,并及时购买2月17日发往雷洞坪车站(金顶)的观光车票,也可先到万年寺、清音阁、报国寺等中低山景区和《只有峨眉山》戏剧幻城、数游峨眉体验中心、峨眉山博物馆、灵秀温泉欢乐谷等周边景区错峰游览。

都江堰中华大熊猫苑限流入园
据都江堰中华大熊猫苑公众号消息,都江堰中华大熊猫苑将于近期采取临时限流措施,关闭线上门票售卖服务,并且根据当天游客量对线下票务窗口进行限流。
此外还有多地多个景区
因天气原因关闭↓
黑龙江雪乡景区今日24时起闭园
记者从中国雪乡景区了解到,近日,因受气温回升和极端天气影响,雪乡景区冰雪景观出现不同程度融化,路面结冰存在交通隐患,为保障游客的人身安全,雪乡景区将于2024年2月15日24时起闭园。

泰山景区暂时关闭
记者从泰山景区管委会了解到,因恶劣天气影响,景区不具备通行条件,为保障游客安全,景区暂时关闭,停止售票、检票,已购票游客可原渠道退票。景区具体开放时间另行通知。


图源泰山晚报
新疆喀纳斯景区道路实行交通管制
2024年2月15日凌晨4时30分许起,喀纳斯景区各区域普降大雪,平均降雪量已达25厘米以上,且部分路段伴有风吹雪现象,沿山道路雪崩风险大,各条道路不具备通行条件。
喀纳斯景区公安局交警大队已对景区道路实行交通管制,请广大交通参与者密切关注天气变化和路况提示,合理规划出行时间及路线,非必要不出行,确保安全。
哈尔滨冰雪大世界今日24时起闭园
2月13日,哈尔滨冰雪大世界发布公告,近日,因气温回升和大风天气,为保障游客的安全和良好的游玩体验,哈尔滨冰雪大世界景区将于2024年2月15日24时起闭园。园区表示已预约的游客可通过原购票渠道申请全额退款。

我们和尔滨相约
下个冬天见