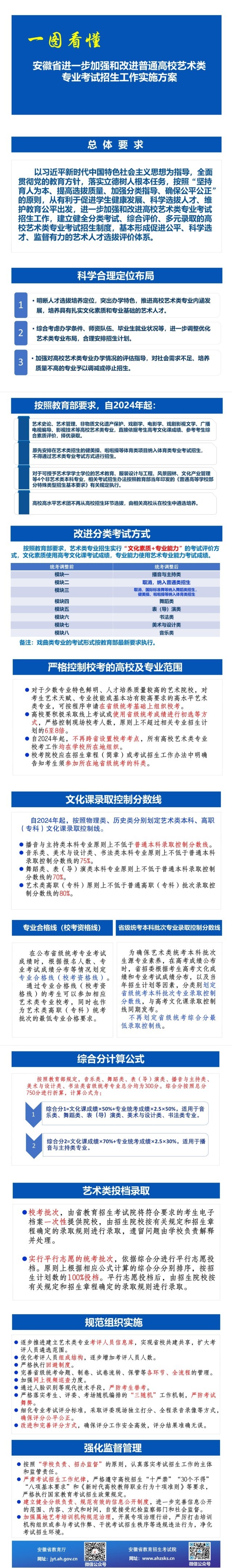
记者3月24日从安徽省教育招生考试院获悉,《安徽省普通高校艺术类专业考试招生改革方案》已正式公布。记者注意到,安徽省艺术类专业考试由原有的八大模块调整为六大类别,考试分值和科目也随之调整。
具体来看,自2024年起,安徽艺术类专业考试由原来的八个统考模块调整为音乐类、舞蹈类、表(导)演类、播音与主持类、美术与设计类、书法类六个省级统考类别。戏曲类专业的考试形式按教育部最新要求执行。
自2024年起,艺术史论、艺术管理、非物质文化遗产保护、戏剧学、电影学、戏剧影视文学、广播电视编导、影视技术等高校艺术类专业,直接依据考生高考文化课成绩、参考考生综合素质评价,择优录取。同时,原先安排在艺术类招生的健美操、啦啦操等体育类项目纳入体育类专业考试招生,不得通过艺术类专业考试方式招生。
艺考招生改革后,对于少数专业特色鲜明、人才培养质量较高的艺术院校,对考生艺术天赋、专业技能或基本功有较高要求的高水平艺术类专业,可按程序申请在省级统考基础上组织校考。高校要积极采取线上考试或使用省级统考成绩进行初选等方式,严格控制现场校考人数。不再跨省设置校考考点,所有高校艺术类专业校考工作均在学校所在地组织。
此外,根据教育部有关文件规定,结合安徽实际,自2024年起,按照物理类、历史类分别划定艺术类本科、高职(专科)文化课录取控制线。其中,播音与主持类本科专业原则上不低于普通本科录取控制分数线;音乐类、美术与设计类、书法类本科专业原则上不低于普通本科录取控制分数线的75%;舞蹈类、表(导)演类本科专业原则上不低于普通本科录取控制分数线的70%。艺术类高职(专科)原则上不低于普通高职(专科)批次录取控制分数线的80%。鼓励高校根据自身办学定位和人才培养要求,进一步提高考生高考文化课成绩要求。
艺考综合分计算方式也进行了调整,2024年起,实行平行志愿的省级统考批次,在考生高考文化课成绩和省级统考成绩均达到安徽省艺术类专业相应层次录取控制分数线基础上,依据考生高考文化课成绩和省级统考成绩按比例合成的综合分择优录取。其中,音乐类、舞蹈类、表(导)演类、美术与设计类、书法类专业的高考文化课成绩占比为50%,播音与主持类专业的高考文化课成绩占比为70%。
按照教育部规定,音乐类、舞蹈类、表(导)演类、播音与主持类、美术与设计类、书法类省级统考专业总分均为300分。综合分按照总分750分进行折算,计算公式为:
综合分1=文化课成绩×50%+专业统考成绩×2.5×50%,适用于音乐类、舞蹈类、表(导)演类、美术与设计类、书法类专业。
综合分2=文化课成绩×70%+专业统考成绩×2.5×30%,适用于播音与主持类专业。

(总台记者 王利)