中新网7月14日 (石睿 彭婧如)罕见!银行集体为同一件事情发布公告。
据证券时报等媒体报道,近日,多地烂尾楼业主发布声明,要强制停止偿还贷款,直至相关项目完全复工为止,涉及的城市包括河南、山西、江西、湖南、湖北、广西、陕西等多个省份。
“停贷事件”持续引发关注和热议的同时,A股市场上的银行板块近两日整体走低。针对“停贷事件”,从14日中午开始,截至发稿时,已有工商银行、农业银行、中国银行、建设银行、兴业银行等15家银行发布公告披露排查情况,表示涉及“保交楼”风险的业务规模较小,总体风险可控。
——工商银行
工商银行称,近期,个别房地产开发企业风险暴露,个别楼盘的开发项目出现延期交付的情况。工商银行高度重视,迅速行动,经排查,目前停工项目涉及不良贷款余额6.37亿元,占工商银行全行按揭贷款余额的0.01%,风险可控。

图片来源:工商银行公告
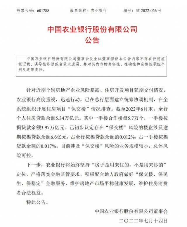
——农业银行
农业银行称,已初步认定存在“保交楼”风险的楼盘涉及逾期按揭贷款余额6.6亿元,占农业银行全行按揭贷款余额的0.012%,占一手楼按揭贷款余额的0.017%。目前涉及“保交楼”风险的业务规模较小,总体风险可控。

图片来源:农业银行公告
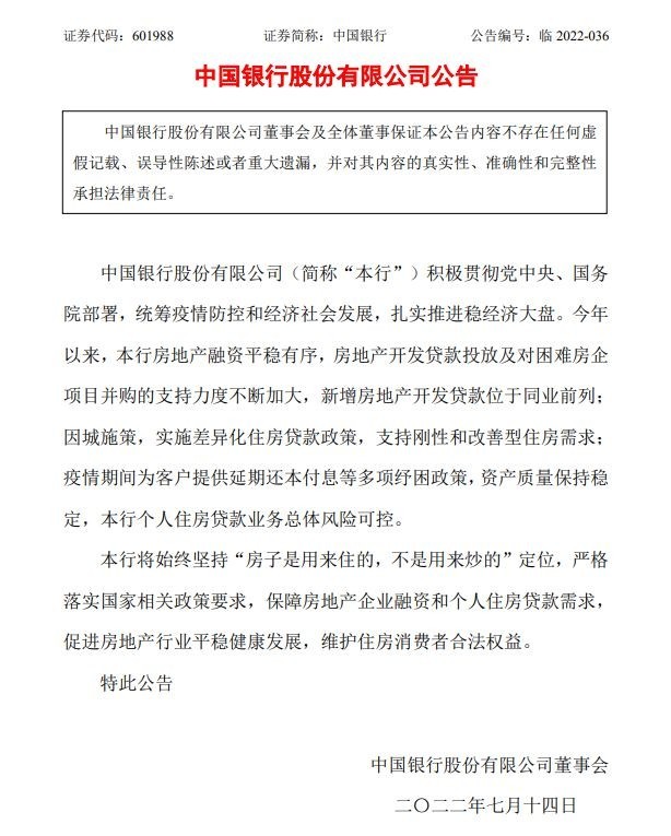
——中国银行
中国银行称,今年以来,中国银行房地产融资平稳有序,房地产开发贷款投放及对困难房企项目并购的支持力度不断加大,新增房地产开发贷款位于同业前列;因城施策,实施差异化住房贷款政策,支持刚性和改善型住房需求;疫情期间为客户提供延期还本付息等多项纾困政策,资产质量保持稳定,中国银行个人住房贷款业务总体风险可控。

图片来源:中国银行公告
——建设银行
建设银行称,当前部分地区停工缓建和未按时交付楼盘情况,涉及建设银行规模较小,总体风险可控。建设银行将密切关注合作企业和楼盘情况,积极配合地方政府做好客户服务工作,与客户做好沟通,促进房地产市场平稳健康发展。

图片来源:建设银行公告
——交通银行
交通银行称,近期个别房地产企业风险暴露,导致部分城市的项目出现停工、延期交付的情况。经初步排查,媒体报道中存在风险的楼盘所涉及的本公司逾期住房按揭贷款余额0.998亿元,占本公司境内住房按揭贷款余额0.0067%,规模和占比较小,风险可控。

图片来源:交通银行公告
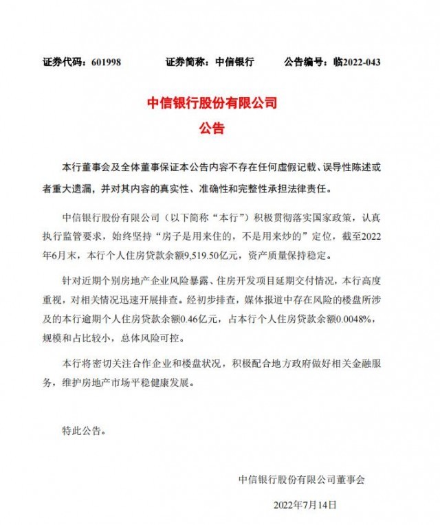
——中信银行
中信银行发布公告称,针对近期个别房地产企业风险暴露、住房开发项目延期交付情况,经初步排查,媒体报道中存在风险的楼盘所涉及的中信银行逾期个人住房贷款余额0.46亿元,占中信银行个人住房贷款余额0.0048%,规模和占比较小,总体风险可控。

中信银行公告截图。
——邮储银行
邮储银行称,密切关注部分地区出现的停工缓建和未按时交付楼盘情况,开展深入排查,初步认定的停工项目涉及住房贷款逾期金额1.27亿元,规模和占比小,风险可控。

图片来源:邮储银行公告
——招商银行
招商银行称,经初步排查,目前招商银行涉及“网传停贷”事件的楼盘数量占比较小,所涉及的招商银行逾期个人住房贷款余额0.12亿元,占招商银行境内个人住房贷款余额的比例不到 0.001%,风险整体可控。

图片来源:招商银行公告
——兴业银行
兴业银行称,经排查,截至目前兴业银行涉及“停贷事件”楼盘相关按揭贷款余额16亿元(其中不良贷款余额0.75亿元),已出现停止还款的按揭金额3.84亿元,主要集中在河南地区。得益于前期兴业银行对按揭贷款的差异化准入和管理要求,兴业银行已介入的且存在烂尾风险的按揭贷款总体规模较小,不会对兴业银行经营构成重大影响。

图片来源:兴业银行公告
——平安银行
平安银行称,经查,目前平安银行涉及网传“停贷事件”楼盘的逾期按揭贷款余额0.318亿, 占平安银行全行按揭贷款余额的0.011%,占一手楼按揭贷款余额的0.021%。平安银行涉及烂尾风险的按揭贷款总体规模小,不会对平安银行经营构成重大影响。

图片来源:平安银行公告
——光大银行
光大银行称,经光大银行初步排查,截至2022年6月末,认定存在“保交楼”风险楼盘的逾期按揭贷款余额0.65亿元,占光大银行全行按揭贷款余额的0.01%,规模较小,整体风险可控,不会对光大银行经营产生重大影响。

图片来源:光大银行公告
——民生银行
民生银行称,针对近期网传房地产相关风险事件,民生银行迅速开展了排查。截至2022年6月末,民生银行住房按揭贷款余额5910.39亿元,其中涉及上述风险事件逾期按揭贷款余额0.66亿元,总体风险可控。

图片来源:民生银行公告
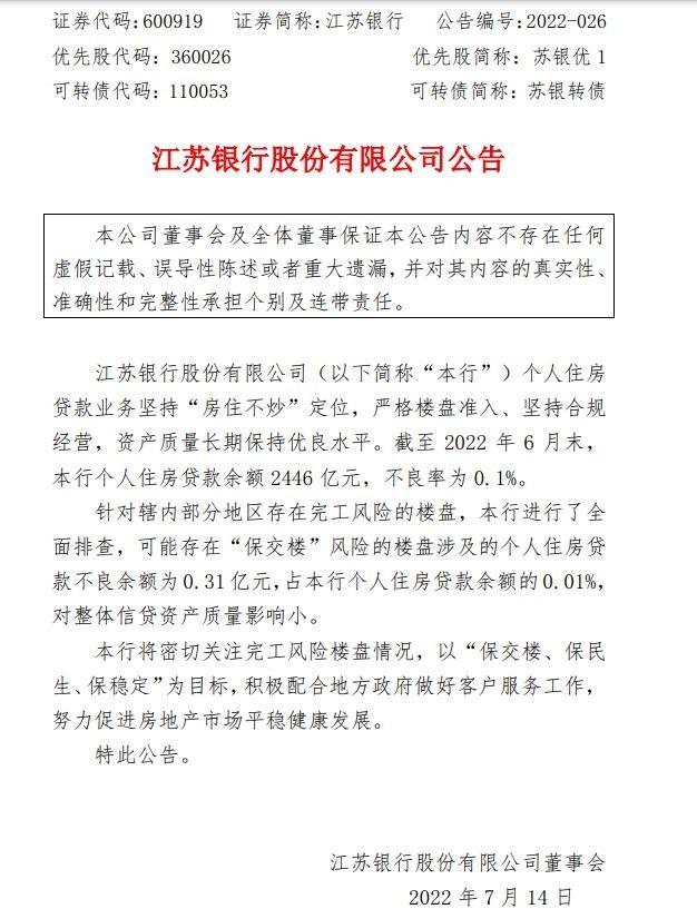
——江苏银行
江苏银行称,针对辖内部分地区存在完工风险的楼盘,进行了全面排查,可能存在“保交楼”风险的楼盘涉及的个人住房贷款不良余额为0.31亿元,占江苏银行个人住房贷款余额的0.01%,对整体信贷资产质量影响小。

图片来源:江苏银行公告
——浙商银行
浙商银行称,已对网传 “强制停贷”消息中的楼盘进行排查,相关楼盘涉及浙商银行按揭贷款余额约3100万元;浙商银行同时谨慎且宽泛认定可能存在“保交楼”风险的楼盘涉及按揭贷款余额2.6亿元,业务规模与占比较小,总体风险可控,不会对浙商银行经营构成较大影响。

图片来源:浙商银行公告
——南京银行
南京银行称,截至2022年6月末,南京银行个人按揭贷款余额832亿元,其中可能存在“保交楼”风险的楼盘涉及个人按揭贷款余额仅为0.2114亿元,占南京银行全行个人按揭贷款余额的0.0254%。目前涉及“保交楼”风险的业务规模较小,不会对南京银行经营构成影响。

图片来源:南京银行公告
根据上述银行发布的公告,多家银行均表示,将密切关注合作企业和楼盘状况,严格落实监管机构要求,积极配合地方政府做好“保交楼、保民生、保稳定”金融服务,维护房地产市场平稳健康发展,维护消费者合法权益。(中新财经)