随着夏季酷暑的消退,秋冬季节又将如期而至。每年的这个时候,大家要把去年的秋装、冬装翻出来,而夏装往往是“洗完这一水”就收起来等待来年了。
那么,各种服装在日常清洗时要注意哪些方面?换季服装的收纳需要特别注意哪些方面呢?放置了好几个月的衣物在再次使用时需要做点什么准备呢?
01 你猜穿过的衣服有多“脏”?
衣服穿“脏”了就要洗,日常清洗主要就是对付衣物上的各种污渍,换季收纳也强烈建议对衣物做全面的清洁,去除附着在衣服上的污渍,以免这些污渍在长达好几个月的收纳存放过程中逐渐导致服装变色。
通常来说,根据污染物来源的不同,服装受到的污染通常可分为内部污染和外部污染。
外套等服装在穿着过程中容易遭到外部污染;
贴身内衣主要是受到内部污染;
夏季单衣则同时受到内部和外部污染。

从污染物产生的原因来看,服装的污染主要可分为:
直接接触污染物而形成;
静电吸附而形成;
微生物引起;
外力冲击尘埃而形成;
温度梯度引起的情况等。
在日常生活中,大家往往比较重视对外部污染的清理,譬如给衣服弄上的油渍、菜汤,大风吹到衣服上的尘土、衣服起静电吸附的灰尘等。我们通常会及时清理这类外部污染,以免影响服装的使用外观,同时这类污染也比较容易清理。
相比较而言,内部污染和微生物引起的污染往往不易立即引起重视,而这两种污染往往对衣服损害也较大,还会给人体带来一定影响,是衣服日常清洁和收纳过程中需要特别关注的方面,下面就详细说说。
02 这些污染别忽略
服装的内部污染主要包括人体分泌的汗液和皮肤代谢的油脂和皮屑。在夏季,人体出汗更多,皮肤代谢更加旺盛,汗液、油脂和皮屑的大量混合物被吸附在面料表面、纤维之间的缝隙,甚至会渗入具有中空结构的天然纤维的中空空隙里(例如棉纤维、麻纤维等)。
这些混合物含有大量的蛋白质,在空气中会被氧化而生成黄色的物质,特别是在领口、腋下、背部等部位,最直观的改变就是面料变黄,还会伴随着面料变得板结、引起透气性下降等问题。为了避免内部污染对服装的伤害,建议贴身衣物、夏季衣服在换下来之后及时清洗并晾晒干燥,这样不仅清洗起来更加容易,也降低这些分泌物引起微生物繁殖的可能性。
那么服装上可能会滋生哪些微生物呢?常见的包括细菌、真菌和霉菌。
皮肤上的常见细菌如金黄色葡萄球菌、表皮葡萄球菌等可能会转移到衣物上,还有存在于环境中的大肠杆菌、肺炎克雷伯氏菌等可能附着在衣服上,当衣物潮湿或不清洁时,这些细菌可能繁殖并导致异味或感染。
真菌如皮肤癣菌可以在衣物上生长,特别是在潮湿和温暖的环境中,这些真菌可能导致皮肤病。
而衣物如果长时间存放在潮湿的地方,容易受到霉菌的侵袭。霉菌不仅会造成衣物损坏,还可能引起人的呼吸道过敏等问题。这些微生物在服装上的繁殖和生长需要一定的条件环境,适合的温度为5℃~50℃,相对湿度达到65%以上,特别是相对湿度达到80%时生长最为明显。
所以,服装在存放过程中,一方面要保持服装的清洁和干燥,另外一个重要的方面就是保持存放环境的干燥、通风和清洁。有些纺织材料本身吸湿性较强,例如棉、粘胶、莱赛尔、蚕丝等,更要注意保持通风、干燥,可以将衣柜定期打开通风,或者把衣物拿出来晾一晾,特别是在多雨潮湿的季节。
03
换季衣物,这样收就对了!
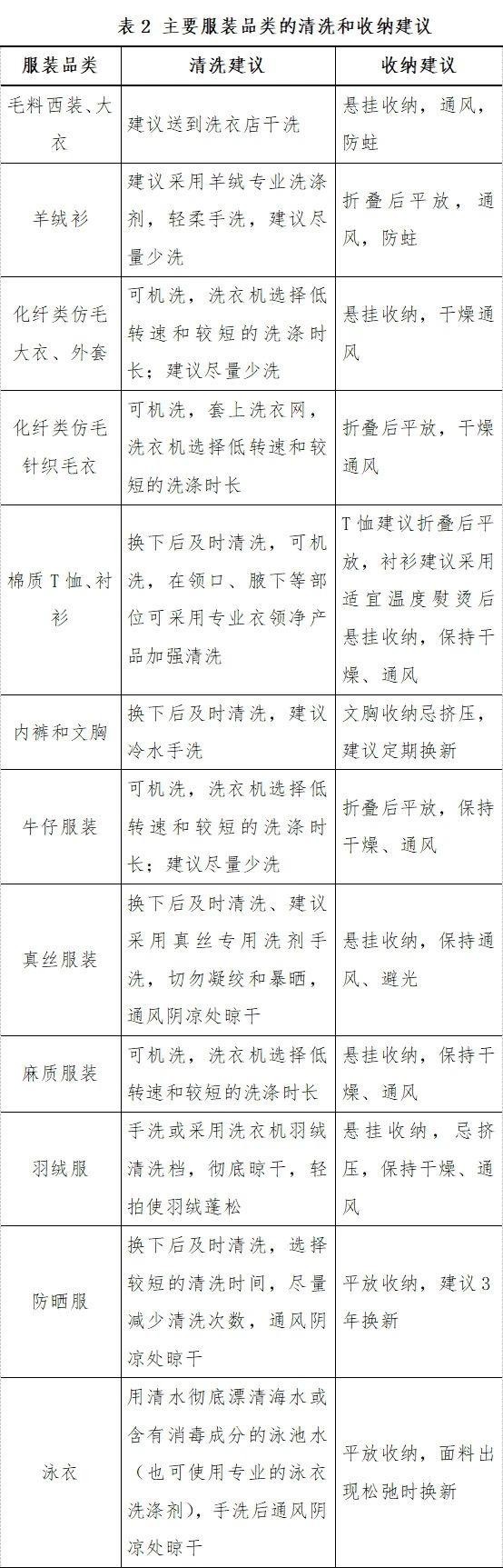
这里主要根据服装材质,整理了生活中主要服装品类的清洗、收纳建议,供大家在实际生活中参考使用。

△注:这里的“平放”是相对于“悬挂”来说的,消费者可以根据自己的偏好和实际情况采用卷状或者立状的收纳存放方式。
目前正是换上秋冬衣物的时节,对于放置了好几个月的秋冬衣物,在穿之前最好先拿到通风处晾一晾,查看一下衣服表面是否有发霉等情况。如果出现了发霉等情况,衣物就不太适合直接穿着了,可对衣服进行彻底的清洗、消毒杀菌并晾干。如果自己在家处理不了,可将衣物送往专业的洗衣店进行处理。服装的清洗和收纳做好了,可以保持服装的良好状态,在一定程度上延长服装的使用寿命。