中国青年网

新闻

首页 >> 国内 >> 正文

中国足球协会:韦世豪辱骂裁判被停赛6场罚款6万

发稿时间:2023-07-18 15:06:00 来源: 央视网

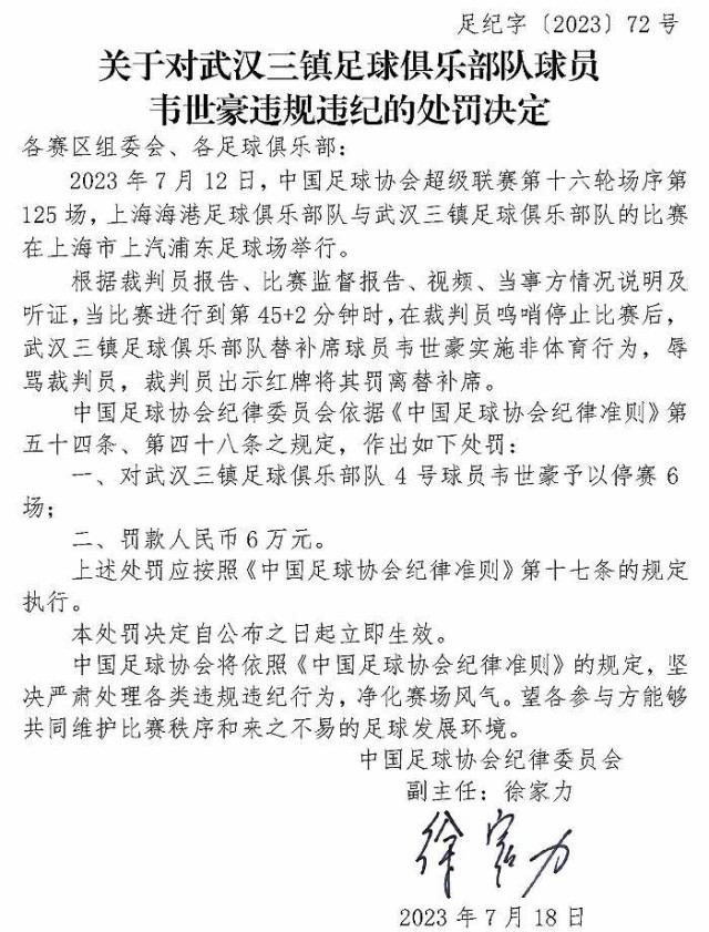
  央视网消息:据中国足球协会,7月18日,中国足球协会纪律委员会发布处罚决定:7月12日,上海海港足球俱乐部队与武汉三镇足球俱乐部队的比赛中,当比赛进行到第45+2分钟时,在裁判员鸣哨停止比赛后,武汉三镇足球俱乐部队替补席球员韦世豪实施非体育行为,辱骂裁判员,裁判员出示红牌将其罚离替补席。中国足球协会纪律委员会依据《中国足球协会纪律准则》对其作出停赛6场、罚款6万的处罚。

责任编辑:张毅