央企“李鬼”频繁出没,煤炭巨头国家能源集团公布17家假冒子公司。
4月10日晚,国家能源投资集团有限责任公司(下称“国家能源集团”)公告称,近期,有不法分子通过伪造相关材料等方式,将企业注册为国家能源集团下属子公司,以国家能源集团下属子公司名义开展业务。经集团核实,以下公司及其下设各级子公司均为假冒国企,与国家能源集团无任何隶属或股权关系,也不存在任何投资、合作、业务等关系,其一切行为均与国家能源集团无关。请社会各界提高警惕,注意防范风险,如发现其违法犯罪行为,请尽快到公安机关报案。
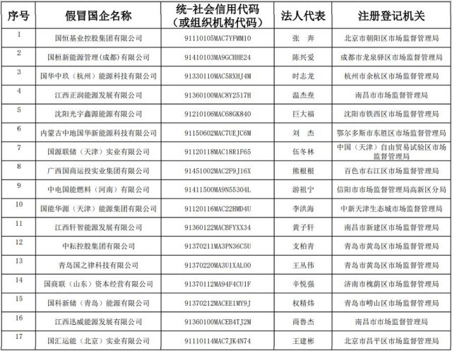
国家能源集团公布了17家假冒国企名单,其中包括此前已连遭三家央企、国企打假的国恒基业控股集团有限公司(下称“国恒基业”)。

图源:国家能源集团官微
国家能源集团是全球规模最大的煤炭生产公司、火力发电公司、风力发电公司和煤制油煤化工公司,拥有煤炭、电力、运输、化工等全产业链业务,产业分布在全国31个省区市以及美国、加拿大等10多个国家和地区。2022年在世界500强排名第85位。
澎湃新闻从天眼查了解到,国恒基业成立于今年1月30日,法定代表人张奔,曾用名“北京国恒基业控股有限公司”,登记的大“股东”包括国调基金、国家能源集团、国家电投、中核汇能、中国华油集团有限公司和中国农发重点建设基金有限公司,注册资本6000万元。
4月8日,中核集团控股子公司中核汇能有限公司(下称“中核汇能”)率先发声,表示国恒基业为假冒子公司,与中核汇能无任何关系。4月9日下午,中国国有企业结构调整基金(下称“国调基金”)也发表声明称,国恒基业未获得公司认可或授权,与国调基金无任何隶属或股权关系。
4月9日晚,国家电力投资集团有限公司(下称“国家电投”)发布声明表示,近期发现不法分子通过伪造相关材料等方式,将国恒基业、中自云智慧城市科技集团有限公司、北京丝路国华科技有限公司注册为国家电投子公司。经核实,上述三家公司及其设立的系列子公司与我司无任何隶属或股权关系,也不存在任何投资、合作、业务等关系。
事实上,近年来假央企、伪国企的存在已经是“屡见不鲜”,而央企、国企也是深受其害。2021年10月,26家央企相继通过官网、微信公众号等多种渠道对外公告了353家假冒国企名单,通告社会各界所列公司及其下设各级子公司均为假冒国企,与中央企业无任何隶属或股权关系,也不存在任何投资、合作、业务等关系,其一切行为均与中央企业无关。
国务院国有资产监督管理委员会(下称“国资委”)也多次出手打击。2021年、2022年,国资委对“假央企”和“伪国企”进行集中公示,共揪出528家“李鬼”。
去年11月17日,国资委在官方网站上线国务院国资委监管企业产权信息查询平台,向社会公众提供国务院国资委监管的中央企业及所属企业基本信息查询服务。
据悉,社会公众可登录查询平台,输入企业名称或统一社会信用编码查询该企业是否为中央企业所属企业,如为中央企业所属企业,则可查看该企业所归属中央企业、与所归属中央企业的关系、产权级次、注册地、注册资本、持股比例最大的中央企业股东及其持股比例等信息。
值得注意的是,澎湃新闻在上述查询平台输入“国恒基业控股集团有限公司”,未查到任何相关信息。
此外,近年来针对央企、国企的假冒行为还包括以其名义发布虚假应用程序,提供虚假“投资产品”等。
国家能源集团去年8月曾公告称,有不法分子假冒“国家能源集团”名义发布手机应用程序,建立虚假“国家能源官方微信群”,并提供虚假的“神东矿区”“朔黄铁路”等所谓“投资产品”。经核实,该APP并非国家能源集团发布,其使用集团名号和商标的行为未经任何授权,其发布的一切活动和产品均与集团无关。