据新华社报道,当地时间1月15日,美国艾奥瓦州2024年总统选举初选结果出炉,这是共和党首次党内初选,特朗普以绝对优势首战告捷,佛州州长德桑蒂斯支持率第二,美国前常驻联合国代表黑利紧随其后。
共和党初选的开始也标志着新一届的美国总统大选正式拉开序幕。本届美国总统选举将从1月15日艾奥瓦州初选开始,至11月5日总统选举日结束,共计294天,澎湃新闻盘点了美国大选中值得关注的时间节点,以及目前的主要候选人情况。
2024年大选的重要节点
共和党于2024年1月15日在艾奥瓦州召开了党团会议,“首战”选择艾奥瓦州的传统有很多说法。根据美国国务院平台ShareAmerica的阐释,有一种说法是,在1972年,艾奥瓦州民主党主席想把冗长的党内规则及党纲提案文本送到每一位由预选会议推选的代表手中,而当时还没有电脑,他估计可能需要四个月时间才能使用当时最先进的油印机印好所有资料。因此,他将预选会议提前到一月份举行。
直到1976年吉米·卡特(Jimmy Carter)在竞选期间在艾奥瓦州获胜并以此作为当选总统的起跳板,各位候选人及其他各州才认识到“首战”的好处,但先例已经订立,艾奥瓦州享有领跑地位。该州甚至通过了一项立法,为保持领跑地位在必要时提前举行预选会议。
艾奥瓦州初选结果也向来被视为美国总统选举的重要“风向标”,初选结果不理想将直接影响士气以及支持者、资金捐赠者对竞选人的信心,进一步增加竞选难度。从历史上看,许多竞选人在艾奥瓦州初选后就宣布退选;但过去数十年里,也有不少竞选人在输掉艾奥瓦州初选后反超,在整个初选阶段结束后被提名为所属党派总统候选人,并最终在大选中获胜。

1月23日,共和党将在新罕布什尔州进行初选。共和党竞选活动专家戴维·克歇尔指出,本次初选的看点之一是黑利和德桑蒂斯的强势竞争。目前德桑蒂斯(21.2%)在艾奥瓦州的初选中以微弱优势领先黑利(19.1%)获得第二。特朗普在新罕布什尔州民调上对黑利的领先优势相对较小,二者谁将在该州胜出同样受到关注。
不同于往届在艾奥瓦州的惯例,民主党的初选将在2月3日南卡罗来纳州举行。由于民主党在艾奥瓦州2020年党团会议计票出现问题,民主党采取措施来减少该州对其党内初选的影响。将首场初选从艾奥瓦州移至南卡罗来纳,标志着民主党全国委员会 (Democratic National Committee) 的提名程序几十年来发生的最大变化。南卡罗来纳州的共和党初选时间为同月24日,黑利出生于南卡罗来纳州并曾担任州长,其选民对于黑利的支持力度表现也将成为一大看点。
2月6日,民主党将在内华达州再次初选。内达华州的选举结果至关重要。该州被称为总统大选的另一“风向标”,从1912到2020年的29次总统大选中,几乎每次都能选对候选人问鼎白宫(除1976年的杰拉尔德福特和2016年的希拉里)。
2月8日,共和党也将在内华达州召开党团会议继续决出党内部候选人。
3月5日,选举进程将来到著名的“超级星期二”(Super Tuesday)。“超级星期二”是大选年的二月或三月,多个州同时举办总统候选人初选的星期二。这种多州同时预选投票的方式有利有弊,它成功避免了候选人为迎合该州选民,仅讨论当地关心的政治议题,但同时也因其没有充足时间向其他州选民传递信息而遭到诟病。
此后两党将各自为候选人造势。7月15日至18日,共和党将在密尔沃基举行全国代表大会;8月19日至22日,民主党将在芝加哥举行全国代表大会。全国代表大会是两党最高权力机构,主要具备三个功能:提名总统和副总统候选人;讨论并通过党的竞选纲领;制定党派规则。几十年来,正常情况下全国代表大会的规模可达数万人,来自全美50州、首都华盛顿哥伦比亚特区和美国海外领地代表、党内政要以及外国要人都将出席这一会议。正副总统候选人通常已在会前经确定,代表们仅在会上完成投票仪式。
11月5日(选举年的11月第一个星期一的次日)为选举日,当晚选举结果将产生。由于美国总统选举实行选举人团制度,因此总统大选日实际上是选举代表选民的“选举人”。真正的总统选举则是在12月第二个星期三之后的第一个星期一举行。届时,各州被推选出的“选举人”将前往各州的首府进行投票,最终选举出总统。
当选总统将于次年1月20日宣誓就职。
值得关注的候选人及其民调数据
由于现任总统拜登谋求连任,民主党总统候选人内部竞争小于党派间竞争,根据2023年11月的民调显示,美国民众对于拜登的支持率仅为38.6%,反对率超过半数,这使得拜登想要连任困难重重,后续表现要看2月3日北卡罗来纳州的民主党初选。
在共和党方面,兰格研究协会(Langer Research Associates) 为美国广播公司新闻分析的爱荷华州初选民意调查发现,特朗普在年轻、受过大学教育、温和和独立选民中的支持率相对较低,但保持了他在2016年初选中获胜州的选民支持。他在无大学学位的选民中赢得了67%的支持率,而在四年制大学毕业生中的支持率仅为37%;45岁及以上的选民支持率为56%,在45岁以下选民群体中的支持率为34%,与排名第二的德桑蒂斯的29%差距并不明显。初选获得第三名的黑利赢得了63%的温和派选民,在共和党群体中的支持率为34%,艾奥瓦州选民的支持率为16%。
与其他候选人相比,德桑蒂斯在黑人选民和白人福音派选民分布较多的州表现稍好,在2016年初选中强烈支持特朗普的州表现较差,后续或许需要在提前投票州和其家乡佛罗里达州投入更多关注。
耗费巨额竞选资金的参选程序
美国总统选举包括5道主要程序,分别为:报名参选与筹备资金、党内初选确定总统候选人、总统候选人竞选、选民投票、选举人团投票和总统就职。出生在美国,年满35岁且在美国居住至少14年的美国公民均可报名参选。虽然没有对于参选者学历、肤色、性别的明确限制,但至今46任美国总统中,有45任是白人男性,没有对于参选者政党的明确限制,但历届投票都集中在民主党与共和党两个党派,形成“驴象之争”的政治形态。

报名成功之后,各党派进行初选确定该党总统候选人,初选又被称作党内提名。党派内部通常会进行初选选举或党团会议(或两者都举行),具体取决于州和政党的规则,初选选举和党团会议可以是开放式、封闭式或两者混合。在开放式初选选举或党团会议中,选民不必注册为某一党就能参与投票,而封闭式初选选举或党团会议意味着只有注册为此党的选民才可参与并投票。
随后两党派将分别召开全国代表大会确定党内总统以及副总统候选人,竞选也随之进入重要阶段:持续8至9周的总统候选人竞选。两党总统候选人在全国各地开展竞选活动,阐述对国内外事务的政策主张以争取选票。通常参选的全流程需要花费巨额资金,根据联邦选举委员会 (FEC) 报告显示,在2016年的总统大选中,仅冲刺阶段特朗普就花费了大约9400万美元(约人民币6亿7500万元),而希拉里则动用了1.32亿美元(约人民币9亿4800万元)。竞选资金通常通过候选人制作的众筹网站和政治行动委员会(PAC,political action committee)投资候选人两条渠道筹集,来源可不公开,但外国公民、政府或者企业不可以参与捐赠。筹集的资金通常用于线上线下广告、社交平台宣传、电视辩论、全美奔走集会、民意调查等,帮助候选人造势。
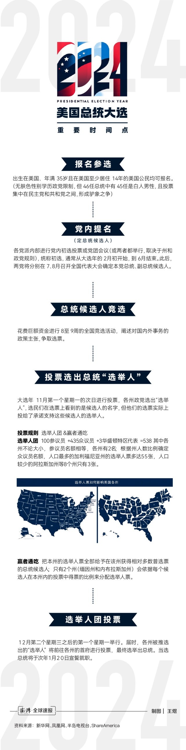
在大选年的11月初(11月第一个星期一后的首个星期二),各州选民将在投票站进行投票选出“选举人”,选民们在选票上看到的是总统候选人的名字,但他们的选票实际上投给了承诺支持这些候选人的选举人。
这其中就涉及美国独特的选票规则:“选举人团”与“赢者通吃”。根据这一制度,全部选票共计538张,包括参议员100张、众议员435张、华盛顿特区代表3张。其中参议员按州分配,50个州每州2名;众议员按各州人口产生,约50万人选出1名,人口数不够者记为1名。即不论各州大小,参院名额相等;众院名额按人口比例分配。加州代表人数最多,有55名代表,其次是得克萨斯州,有38名代表,最少的是怀俄明州和阿拉斯加等8个州,每州3名代表。
通常来说,各州会将所有的选举人票都投给在该州的选民投票中胜出的人。举个例子,假如共和党候选人在得克萨斯州的全民投票中赢得50.1%的票数,那他就会获得该州的全部38张选举人票,这一规则被称为“赢者通吃”;只有两个州(缅因州和内布拉斯加州)会依据每个候选人在本州内的投票中得票的比例来分配选举人票。这也是为什么总统候选人的主要目标是那些特定的“摇摆州份”,就是那些双方均有可能在全民投票中胜出的州。
当候选人在各州赢得的选举人票累计超过538票的一半(270张)时,即当选下一任总统,但并非立即前往白宫履职,1933年批准的美国宪法第20条规定当选总统在次年1月20日宣誓就职。在国会仪式结束后,总统前往白宫开始其四年任期。(澎湃新闻记者 苏杨帆 王煜 实习生 李星瑶)