首页|新闻|图片|评论|财经|共青团|大思政|青年电视|青年之声|法治|教育|中青校园|励志|文化|军事|体育|地方|娱乐|ENGLISH
首页>>新闻 > 即时新闻 >>  正文

国家出手教减肥了,文内食谱可照着吃! | 科学减重一起来

发稿时间:2025-03-13 15:44:00 来源:健康中国 中国青年网

  为了小伙伴不崩溃

  这个减肥食谱必须再发一次

  下面进入正题

  ↓↓↓↓↓↓

  照着食谱做可能有点困难

  别急

  先了解一下

  ↓↓↓

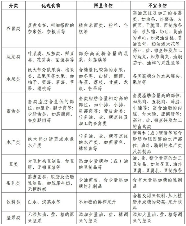
  各类食物选择举例

  识别二维码

  看《成人肥胖食养指南(2024年版)

  来源:《成人肥胖食养指南(2024年版)》

原标题:国家出手教减肥了,文内食谱可照着吃! | 科学减重一起来
责任编辑:张毅
 
首页 | 上一页 1 下一页 | 尾页 
热门排行
热 图